特许金融分析师
level I level II level III
金融风险管理师
part 1 part 2
特许公认会计师
BT MA FA LW PM TX FR AA FM SBR SBL APM AFM
注册会计师
会计 审计 税法 经济法 财务成本管理 公司战略与风险管理
美国注册管理会计师
P1 P2
管理会计师
初级 中级
国际学位证书
法国尼斯大学 法国蒙彼利埃大学
职称考试课程
初级职称 中级职称
全真职场实践实习
远程PTA实训项目 菁英实训项目
全新正版图书教材
CFA FRM ACCA 注册会计师
热点资讯 考试动态 经验分享 职业发展 热点问题
热点资讯 考试动态
学习分享 考试资讯 职业前景
热点资讯 考试动态 经验分享 热点问题
CFA答疑 FRM答疑 ACCA答疑 CPA答疑 CMA答疑
登录/注册
ccch
提问
290
上次登录
123天前
郑老师 2024-03-14 11:30
致精进的你:
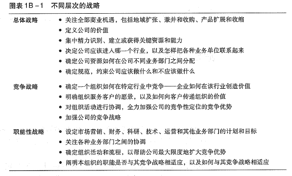
同学你好,官方教材关于战略三层次的解释如下图。公司总体战略考虑的是整体情况,确定恰当的业务组合,并识别公司所处的外部坏境以及在什么市场上竞争。是宏观方面进行分析,所以ACD属于总体战略。
The real talent is resolute aspirations.真正的才智是刚毅的志向。