融跃教育

来自:CMA > 智播课 P1 > 第二章 规划 预算编制与预测 > 第五节 年度利润计划与相关报表 2024-03-24 17:59
B选项是指什么?折旧吗可以举个例子方便理解一下吗
查看更多

183****3152

提问

136

上次登录

409天前

全部回复(1)

郑老师    2024-03-25 12:01

致精进的你:

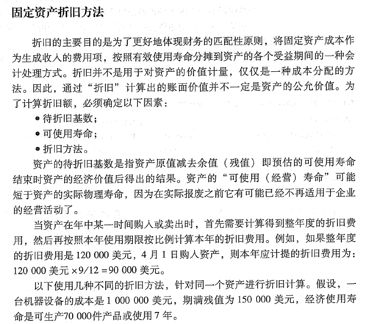
同学你好,①资本预算描述了公司在选定的长期资本项目上计划投资的金额,所选定的资本项目包括购买不动产、厂房和设备,以及收购新的企业或产能。②B选项:旧设备属于固定资产,所以是资本投资项目。③折旧是因为在固定资产的使用过程中,会发生损耗,但是当固定资产不能使用的时候,一次性全部直接计入损益,会使公司的利润波动比较大。所以选择将固定资产成本作为生成收入的费用项,按照有效使用寿命分摊到资产的各个收益期间的一种处理方式。这个在第一章第二节固定资产部分会讲到。④示例如下图。

The real talent is resolute aspirations.
真正的才智是刚毅的志向。

相关课程推荐